INSPECTION & ACCEPTANCE
NEOPRENE (LAMINATED, HOMOGENEOUS & ELASTOMERIC)
BRIDGE BEARING PADS
Laminated, homogeneous and elastomeric bearing pads shall meet the requirements of Section 4195.02 of the General Specifications. The pad dimensions, laminate positioning, and rubber hardness are shown on the plans. Approved sources are listed in the Materials Approved Products Listing Enterprise (MAPLE).
Bridge bearing pads will be accepted from an approved manufacturer on the basis of certification with monitor sampling and testing as described herein. All Approved manufacturers shall be audited and be compliant to NTPEP audit before Dec 31 2014.
Prior to being allowed to furnish pads on the basis of certification, a manufacturer shall comply with the following requirements:
1. Document in writing the quality control procedures utilized at the manufacturing plant.
2. Complete a series of cooperative tests with the Office of Materials Testing Laboratory.
3. Successfully complete two shipments of pads into Iowa that have fully complied with the specifications. An extra pad must accompany each shipment for destructive testing purposes.
The above requirements are necessary for each type of pad to be furnished, i.e., laminated and homogeneous.
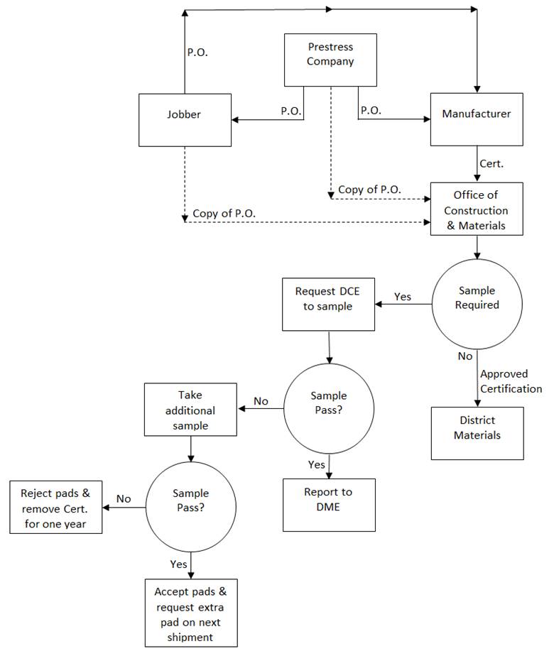
Each prestress company ordering bridge bearing pads for use on Department of Transportation projects shall send one copy of their purchase order to the Office of Materials, Ames, Iowa, for certification monitoring purposes.
In the event the purchase order is placed with a jobber rather than the manufacturer, the jobber shall also send one copy of their purchase order to the Office of Materials in Ames, Iowa.
All purchase orders must state the projects where the pads are to be used, or if the pads will be placed in warehouse stock.
Two copies of the manufacturer certification shall be sent to the Office of Materials in Ames, Iowa. The certification shall show the size and number of pads represented, actual test results
of the neoprene compound and the grade of steel used for laminates.
MONITOR SAMPLING & TESTING
The amount of monitor sampling and testing will generally depend upon the amount of material supplied by each manufacturer and the time since the last sample was obtained.
When a laminated pad is to be tested, the Office of Materials shall notify the manufacturer to furnish one extra pad with shipment. If the pad conforms to the specification, the shipment will be approved. If the pad does not conform to the specification, an additional pad shall be tested. If the additional sample pad conforms to the specification, the prestress company must request an additional replacement pad from the manufacturer, and the shipment will be approved. If the additional sample does not conform to the specifications, the entire shipment of pads will be rejected and the manufacturer removed from the approved source list for a period of one year. (See flow diagram in Figure 1.)
If a monitor sample is required for homogeneous (non-laminated) pads, an extra pad will not normally be shipped. The prestress company must request a replacement pad from the manufacturer. The same procedure concerning additional samples, etc. as with laminated pads will be followed. (See flow diagram in Figure 2.)
A copy of an approved certification in the case of shipments furnished by an approved manufacturer, or of the test results in case sampling is required, will be forwarded to the appropriate District Materials Engineer. Based on a certification or test results, approval of pads for a project will be reported by the District Materials Engineer’s Office.
APPROVED SOURCES
Currently approved sources for furnishing bridge bearing pads on the basis of certification are indicated in Appendix C.
FIGURE 1. - ACCEPTANCE PROCEDURE FOR LAMINATED
NEOPRENE BEARING PADS FROM APPROVED SOURCES

FIGURE 2. - ACCEPTANCE PROCEDURE FOR NON-LAMINATED
NEOPRENE BEARING PADS FROM APPROVED SOURCES
